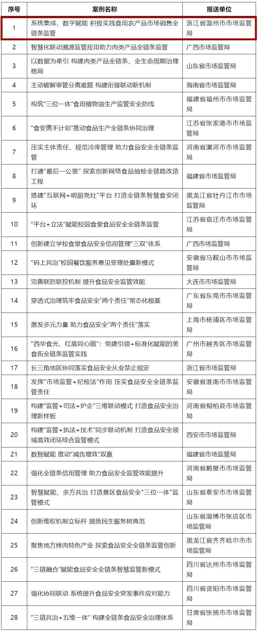
捷报!温州入选2025年食物平安全链条监管立异案
发布时间:
2026-01-11 13:23
作者:
j9.com官方网站

。该案例将编入中国工商出书社出书的《全国食物平安全链条监管立异案例集(2025)》,并通过多种形式宣传,
近年来,温州市市场监视办理局依托“浙江省食物平安逃溯闭环办理系统”(浙食链),系统集成和数字赋能,正在全国率先实现杀白禽、猪肉无纸化逃溯的根本上,凸起沉点从体和沉点品种,深化逃溯、检测、措置融合,进一步实现了食用农产物批发市场数字化全程监管,环节多、逃溯难”等痛点堵点问题,构成了从批发、配送和消费环节的全环节监管,建立了“泉源可控、过程可溯、风险可防、义务可究”的食用农产物市场发卖全链条监管系统,为守护群众“菜篮子”平安和提振消费需求、帮力高质量成长阐扬了主要感化。前往搜狐,查看更多。
关键词:
下一篇:没有了